Sun Microsystems, Inc.   Sun System Handbook - ISO 4.1 October 2012 Internal/Partner Edition
   Home | Current Systems | Former STK Products | EOL Systems | Components | General Info | Search | Feedback

SPARCcenter 2000 and 2000E Wiring Diagram

Rack Assembly 599-1821


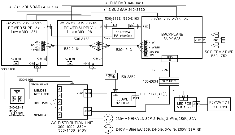
SPARCcenter 2000E Wiring Diagram

Rack Assemblies 599-2027 and 599-2031


  Copyright � 2012 Sun Microsystems, Inc.  All rights reserved.
 Feedback