Sun Microsystems, Inc.   Sun System Handbook - ISO 4.1 October 2012 Internal/Partner Edition
   Home | Current Systems | Former STK Products | EOL Systems | Components | General Info | Search | Feedback

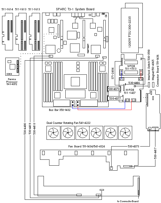
SPARC T3-1 Wiring Diagram

8-Slot Backplane w/o SAS HBA Configuration
8-Slot Backplane SAS HBA Configuration
16-Slot Backplane w/o SAS HBA Configuration
16-Slot Backplane SAS HBA Configuration



8-Slot Backplane w/o SAS HBA Configuration




8-Slot Backplane SAS HBA Configuration




16-Slot Backplane w/o SAS HBA Configuration




16-Slot Backplane SAS HBA Configuration


  Copyright � 2012 Sun Microsystems, Inc.  All rights reserved.
 Feedback