Sun Microsystems, Inc.   Sun System Handbook - ISO 4.1 October 2012 Internal/Partner Edition
   Home | Current Systems | Former STK Products | EOL Systems | Components | General Info | Search | Feedback

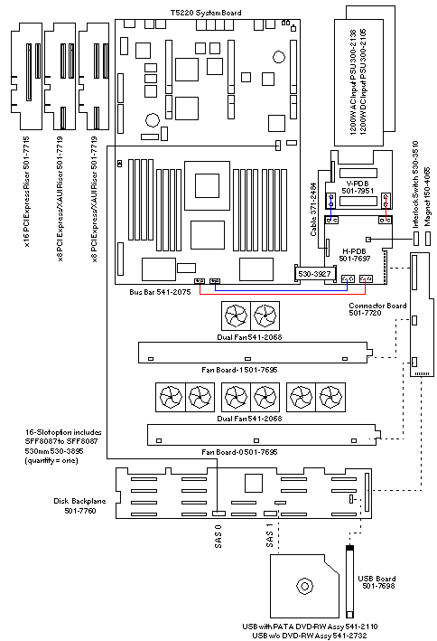
Sun SPARC Enterprise T5220 Wiring Diagram

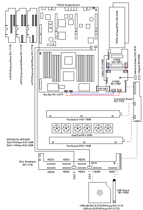
8-Slot SAS Disk Drive/PATA DVD Configuration
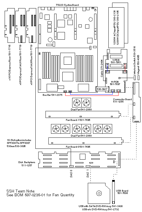
8-Slot SAS Disk Drive/SATA DVD Configuration
16-Slot SAS Disk Drive/PATA DVD Configuration
16-Slot SAS Disk Drive/SATA DVD Configuration


8-Slot SAS Disk Drive/PATA DVD Configuration
T5220 & T5220 November 2008 Refresh




8-Slot SAS Disk Drive/SATA DVD Configuration
July 2009 Refresh Backplane/Connector Board/DVD Change




16-Slot SAS Disk Drive/PATA DVD Configuration
T5220 & T5220 November 2008 Refresh




16-Slot SAS Disk Drive/SATA DVD Configuration
July 2009 Refresh Backplane/Connector Board/DVD Change


  Copyright � 2012 Sun Microsystems, Inc.  All rights reserved.
 Feedback