Sun Microsystems, Inc.   Sun System Handbook - ISO 4.1 October 2012 Internal/Partner Edition
   Home | Current Systems | Former STK Products | EOL Systems | Components | General Info | Search | Feedback

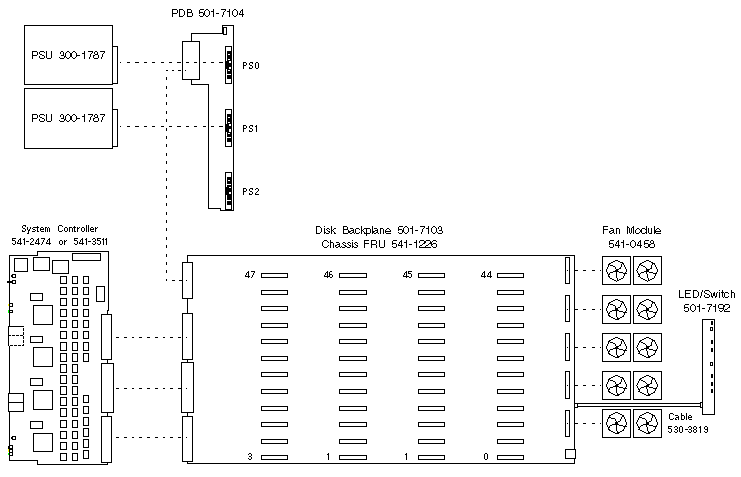
Storage J4500 Wiring Diagram


after March 2009

Beginning in March 2009 the Chassis, PDB, and Power Supply were changed to new part numbers.
This was done as a phase-in and systems shipped with old and new parts until all old parts were used.


  Copyright � 2012 Sun Microsystems, Inc.  All rights reserved.
 Feedback