Sun Microsystems, Inc.   Sun System Handbook - ISO 4.1 October 2012 Internal/Partner Edition
   Home | Current Systems | Former STK Products | EOL Systems | Components | General Info | Search | Feedback



Sun Fire V120 / Netra 120

375-3064 375-3065
0MB FRU
550MHz US IIi
Sun Fire V120
February 2002
0MB FRU
650MHz US IIi
Netra 120
Sun Fire V120
February 2002
375-3198 375-3199
0MB FRU
550MHz US IIi
Sun Fire V120
November 2003
0MB FRU
650MHz US IIi
Netra 120
Sun Fire V120
November 2003

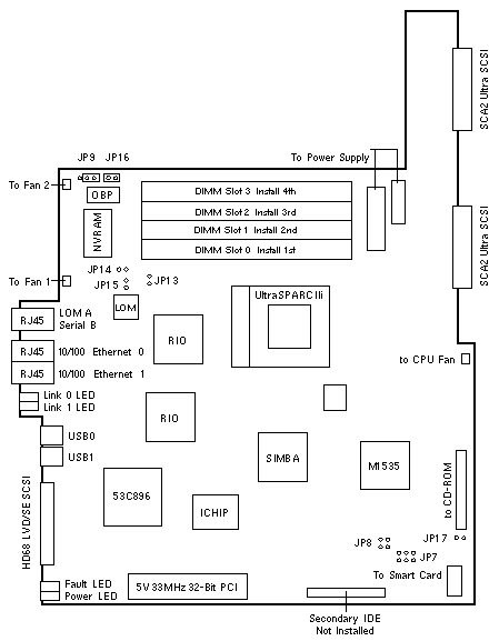
Jumper Settings

JUMPER PINS SETTING DESCRIPTION
JP8 1-2
3-4
In
In
Netra 120 setting
Sun Fire V120 setting
JP9 1-2
2-3
In
In
Select Flash PROM (default)
Select ROMBO
JP13 1-2
1-2
Out
In
Normal LOMlite2 operation (default)
Reset LOMlite2
JP14 1-2
1-2
Out
In
Normal LOMlite2 operation (default)
Bypass LOMlite2
JP15 1-2
1-2
Out
In
Normal LOMlite2 flash (default)
LOMlite2 flash recovery
JP16 1-2
1-2
Out
In
OBP write protected
OBP write enabled (default)
JP17 1-2 Out CD-ROM set as Master ATA device

JP7 Speed Select Jumper Settings

1-2 3-4 5-6 DESCRIPTION PART NUMBER
(Codename = Phantom)
Out Out In 550MHz UltraSPARC IIi 100-7192
Out In Out 650MHz UltraSPARC IIi 527-1023

Sun Fire V120 Codename: Flapjack2+

Notes

  1. The minimum operating system is Solaris 8 10/01.
  2. The hostid, MAC address, and OBP environment settings are stored on System Configuration Smart Card 370-4285.
  3. 375-3064, 375-3065, 375-3198, and 375-3199 are based on the Netra T1 System Board with faster CPU, updated OBP and LOM firmware, and JP8 installed.
  4. There is no Netra 120 or Sun Fire V120 UltraSPARC IIi FRU.

Memory Notes

  1. The minimum memory requirement is one DIMM in Slot 0.
  2. The memory installation sequence is Slot 0, 1, 2, and 3.
  3. Each DIMM slot addresses 1GB with >=550MHz UltraSPARC IIi.
  4. When equal size DIMMs are installed, the lowest slot number is mapped to the lowest address range.
  5. When mixed size DIMMs are installed, the slot number with the largest size DIMM is mapped to the lowest address range.

UltraSPARC IIi Notes

  1. The 650MHz UltraSPARC IIi is similar to the 270-440MHz UltraSPARC IIi. Differences include integrated L2 Cache and SDRAM Memory Control.
  2. The 650MHz UltraSPARC IIi is based on the 500MHz UltraSPARC IIe.
  3. The 650MHz UltraSPARC IIi OBP and OS name is UltraSPARC IIe.

References

  1. Sun Fire V120 and Netra 120 Server User's Guide, 816-2090.
  2. Sun Fire V120 and Netra 120 Server Product Notes, 816-2093.

  Copyright � 2012 Sun Microsystems, Inc.  All rights reserved.
 Feedback