Sun Microsystems, Inc.   Sun System Handbook - ISO 4.1 October 2012 Internal/Partner Edition
   Home | Current Systems | Former STK Products | EOL Systems | Components | General Info | Search | Feedback



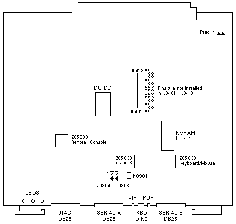
E3000 / E4000 / E5000 / E6000

Clock Board

501-2975
83MHz Gigaplane

Backpanel and Connectors

Notes

  1. Clock 501-2975 was shipped in the E3000 - E6000.
  2. Clock 501-2975 was not shipped in the E3500 - E6500.
  3. Clock 501-2975 is not supported in the E3500 - E6500.

Jumper Settings

JUMPER PINS SETTING DESCRIPTION
J04xx 1-3 N/A Clock frequency selection
J0803 1-2
2-3
In
In
RS232 (default)
RS423
J0804 1-2
2-3
In
In
RS232 (default)
RS423
P0601 1-2
1-2
In
Out
FPROM write enable (default)
FPROM write protect

Notes

  1. The minimum operating system is Solaris 2.5.1.
  2. The Clock Board is not a hot swap component.
  3. Clock 501-2975 supports 167MHz modules.
  4. Clock 501-2975 only supports a 1:2 clock ratio.
  5. Use the POR button to perform a Power On Reset.
  6. Use the XIR button to perform an Externally Initiated Reset.
  7. After an XIR, memory is cleared and some CPU state is preserved.
  8. An XIR does not override the NVRAM auto-boot? parameter.
  9. Use the OBP .xir-state-all command to display the XIR information.

NVRAM Notes

  1. The Clock Board, I/O Board, and I/O Graphics Board NVRAMs are automatically synchronized when the Clock Board NVRAM contents matches at least one I/O Board or I/O Graphics Board NVRAM.
  2. Use the following OBP command to manually synchronize a new or replacement I/O Board to an existing Clock Board:
    ok copy-clock-tod-to-io-boards
  3. Use the following OBP command to manually synchronize a new or replacement Clock Board to an existing I/O Board:
    ok (ioboard# in hex) copy-io-board-tod-to-clock-tod

Remote Console Notes

  1. The remote console monitors input to ttya.
  2. The secure position of the keyswitch disables the remote console.
  3. A Power On Reset (POR), Externally Initiated Reset (XIR), or Power Cycle can be performed through the remote console.
  4. Enter remote console characters with a 0.5 to 5 second delay.
  5. Remote console commands are:
    Power Cycle
    CR CR ~ CNTL SHFT P
    POR
    CR CR ~ CNTL SHFT R
    XIR
    CR CR ~ CNTL SHFT X

References

  1. Ultra Enterprise 3000 System Manual, 802-6051.
  2. Ultra Enterprise 4000/5000/6000 System Manual, 802-3845.

E3000 / E4000 / E5000 / E6000

Clock Board

501-4286
83/100MHz E3000 Gigaplane
83MHz E4000/5000/6000 Gigaplane

Backpanel and Connectors

Notes

  1. Clock 501-4286 was shipped in the E3000 - E6000.
  2. Clock 501-4286 was not shipped in the E3500 - E6500.
  3. Clock 501-4286 is not supported in the E3500 - E6500.

Jumper Settings

JUMPER PINS SETTING DESCRIPTION
J04xx 1-3 N/A Clock frequency selection
J0803 1-2
2-3
In
In
RS232 (default)
RS423
J0804 1-2
2-3
In
In
RS232 (default)
RS423
P0601 1-2
1-2
In
Out
FPROM write enable (default)
FPROM write protect

Notes

  1. The minimum operating system is Solaris 2.5.1.
  2. The Clock Board is not a hot swap component.
  3. Clock 501-4286 supports 167, 250, 336, and 400MHz modules.
  4. Clock 501-4286 supports 1:2, 1:3, and 1:4 clock ratios.
  5. Use the POR button to perform a Power On Reset.
  6. Use the XIR button to perform an Externally Initiated Reset.
  7. After an XIR, memory is cleared and some CPU state is preserved.
  8. An XIR does not override the NVRAM auto-boot? parameter.
  9. Use the OBP .xir-state-all command to display the XIR information.

NVRAM Notes

  1. The Clock Board, I/O Board, and I/O Graphics Board NVRAMs are automatically synchronized when the Clock Board NVRAM contents matches at least one I/O Board or I/O Graphics Board NVRAM.
  2. Use the following OBP command to manually synchronize a new or replacement I/O Board to an existing Clock Board:
    ok copy-clock-tod-to-io-boards
  3. Use the following OBP command to manually synchronize a new or replacement Clock Board to an existing I/O Board:
    ok (ioboard# in hex) copy-io-board-tod-to-clock-tod

Remote Console Notes

  1. The remote console monitors input to ttya.
  2. The secure position of the keyswitch disables the remote console.
  3. A Power On Reset (POR), Externally Initiated Reset (XIR), or Power Cycle can be performed through the remote console.
  4. Enter remote console characters with a 0.5 to 5 second delay.
  5. Remote console commands are:
    Power Cycle
    CR CR ~ CNTL SHFT P
    POR
    CR CR ~ CNTL SHFT R
    XIR
    CR CR ~ CNTL SHFT X

References

  1. Ultra Enterprise 3000 System Manual, 802-6051.
  2. Ultra Enterprise 4000/5000/6000 System Manual, 802-3845.

E3500 / E4500 / E5500 / E6500

Clock Board

501-4946
83/90/100MHz Gigaplane

Backpanel and Connectors

Notes

  1. Clock 501-4946 was shipped in the E3500 - E6500.
  2. Clock 501-4946 was not shipped in the E3000 - E6000.
  3. Clock 501-4946 is supported in the E3000 - E6000 and E3500 - E6500.

Jumper Settings

JUMPER PINS SETTING DESCRIPTION
J04xx 1-3 N/A Clock frequency selection
J0803 1-2
2-3
In
In
RS232 (default)
RS423
J0804 1-2
2-3
In
In
RS232 (default)
RS423
P0601 1-2
1-2
In
Out
FPROM write enable (default)
FPROM write protect

Notes

  1. The minimum OS for the Ex000 is Solaris 2.5.1.
  2. The minimum OS for the Ex500 is 2.5.1 HW: 11/97 or 2.6 HW: 3/98.
  3. The Clock Board is not a hot swap component.
  4. Clock 501-4946 supports 167, 250, 336, and 400MHz modules.
  5. Clock 501-4946 supports 1:2, 1:3, and 1:4 clock ratios.
  6. Use the POR button to perform a Power On Reset.
  7. Use the XIR button to perform an Externally Initiated Reset.
  8. After an XIR, memory is cleared and some CPU state is preserved.
  9. An XIR does not override the NVRAM auto-boot? parameter.
  10. Use the OBP .xir-state-all command to display the XIR information.

NVRAM Notes

  1. The Clock Board, I/O Board, and I/O Graphics Board NVRAMs are automatically synchronized when the Clock Board NVRAM contents matches at least one I/O Board or I/O Graphics Board NVRAM.
  2. Use the following OBP command to manually synchronize a new or replacement I/O Board to an existing Clock Board:
    ok copy-clock-tod-to-io-boards
  3. Use the following OBP command to manually synchronize a new or replacement Clock Board to an existing I/O Board:
    ok (ioboard# in hex) copy-io-board-tod-to-clock-tod

Remote Console Notes

  1. The remote console monitors input to ttya.
  2. The secure position of the keyswitch disables the remote console.
  3. A Power On Reset (POR), Externally Initiated Reset (XIR), or Power Cycle can be performed through the remote console.
  4. Enter remote console characters with a 0.5 to 5 second delay.
  5. Remote console commands are:
    Power Cycle
    CR CR ~ CNTL SHFT P
    POR
    CR CR ~ CNTL SHFT R
    XIR
    CR CR ~ CNTL SHFT X

References

  1. Enterprise 3500 System Reference Manual, 805-2630.
  2. Enterprise 4500/5500/6500 System Manual, 805-2632.

E3500 / E4500 / E5500 / E6500

Clock Board

501-5365
83/90/100MHz Gigaplane

Backpanel and Connectors

Notes

  1. Clock 501-5365 was shipped in the E3500 - E6500.
  2. Clock 501-5365 was not shipped in the E3000 - E6000.
  3. Clock 501-5365 is supported in the E3000 - E6000 and E3500 - E6500.

Jumper Settings

JUMPER PINS SETTING DESCRIPTION
J04xx 1-3 N/A Clock frequency selection
J0803 1-2
2-3
In
In
RS232 (default)
RS423
J0804 1-2
2-3
In
In
RS232 (default)
RS423
P0601 1-2
1-2
In
Out
FPROM write enable (default)
FPROM write protect

Notes

  1. The minimum OS for the Ex000 is Solaris 2.5.1.
  2. The minimum OS for the Ex500 is 2.5.1 HW: 11/97 or 2.6 HW: 3/98.
  3. The Clock Board is not a hot swap component.
  4. Clock 501-5365 supports 167, 250, 336, 400, and 464MHz modules.
  5. Clock 501-5365 supports 1:2, 1:3, 1:4, 1:5, and 1:6 clock ratios.
  6. Use the POR button to perform a Power On Reset.
  7. Use the XIR button to perform an Externally Initiated Reset.
  8. After an XIR, memory is cleared and some CPU state is preserved.
  9. An XIR does not override the NVRAM auto-boot? parameter.
  10. Use the OBP .xir-state-all command to display the XIR inform ation.

NVRAM Notes

  1. The Clock Board, I/O Board, and I/O Graphics Board NVRAMs are automatically synchronized when the Clock Board NVRAM contents matches at least one I/O Board or I/O Graphics Board NVRAM.
  2. Use the following OBP command to manually synchronize a new or replacement I/O Board to an existing Clock Board:
    ok copy-clock-tod-to-io-boards
  3. Use the following OBP command to manually synchronize a new or replacement Clock Board to an existing I/O Board:
    ok (ioboard# in hex) copy-io-board-tod-to-clock-tod

Remote Console Notes

  1. The remote console monitors input to ttya.
  2. The secure position of the keyswitch disables the remote console.
  3. A Power On Reset (POR), Externally Initiated Reset (XIR), or Power Cycle can be performed through the remote console.
  4. Enter remote console characters with a 0.5 to 5 second delay.
  5. Remote console commands are:
    Power Cycle
    CR CR ~ CNTL SHFT P
    POR
    CR CR ~ CNTL SHFT R
    XIR
    CR CR ~ CNTL SHFT X

References

  1. Enterprise 3500 System Reference Manual, 805-2630.
  2. Enterprise 4500/5500/6500 System Manual, 805-2632.

  Copyright � 2012 Sun Microsystems, Inc.  All rights reserved.
 Feedback