Sun Microsystems, Inc.   Sun System Handbook - ISO 4.1 October 2012 Internal/Partner Edition
   Home | Current Systems | Former STK Products | EOL Systems | Components | General Info | Search | Feedback



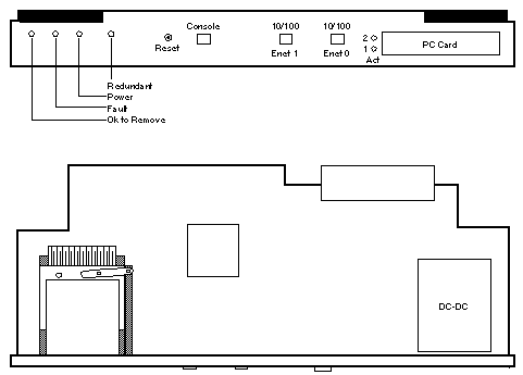
DSP-1000 Switch

Management Interface Card (MIC2)

Disk Arrays: StorEdge 6920

540-5906


Note

Install the Management Interface Card in Rear Slots 5 and 6.

  Copyright � 2012 Sun Microsystems, Inc.  All rights reserved.
 Feedback