Sun Microsystems, Inc.   Sun System Handbook - ISO 4.1 October 2012 Internal/Partner Edition
   Home | Current Systems | Former STK Products | EOL Systems | Components | General Info | Search | Feedback



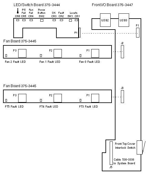
Front I/O Assembly

Sun Fire V215 / V245

375-3444 375-3445 375-3446 375-3447
LED/Switch Board
Assy 411743100032
Fan Board
Assy 411743100041
V215 Front I/O Board
Assy 411743100054
V245 Front I/O Board
Assy 411743100058

Sun Fire V215

Sun Fire V245

Sun Fire V215 Codename: Seattle 1U
Sun Fire V245 Codename: Seattle 2U

References

  1. Sun Fire V215 Server Documentation.
  2. Sun Fire V245 Server Documentation.

  Copyright � 2012 Sun Microsystems, Inc.  All rights reserved.
 Feedback